养老机构与医疗机构要合作,协议模板 - 案例分享 - 护理之声--医疗护理职业交流中心—广西护理之声管理咨询有限公司

护理之声管理咨询学院

讲课录音分享视频分享区

【李冰】如何成为受尊重的管理者

护理资源下载

PPT课件资源

优质护理职业提升临床护理

管理群1:85933517护士长 群1:113865183

医护交流群:87220027加微信拉入VIP管理微信群

微信号:ZGHLZS- 01或15572600275

搜索
查看: 2446|回复: 0
打印 上一主题 下一主题

[养老资讯] 养老机构与医疗机构要合作,协议模板

[复制链接]
跳转到指定楼层
楼主
发表于 2018-8-6 14:08:14 | 只看该作者 回帖奖励 |倒序浏览 |阅读模式
养老机构与医疗机构要合作,协议应该这样签(实用干货)[color=rgba(0, 0, 0, 0.298039)]转自厚朴养老万仁涛 [url=]中国养老策划师[/url]   当前,医养结合主要有三种形式,一是依托医疗机构投资兴办养老机构(医疗机构拓展养老功能),二是养老机构成立医疗护理机构(养老机构配备医疗功能),三是养老机构与医疗机构进行合作。目前,国内养老机构多数选择与大型医院或社区医院进行合作,开通绿色通道,便于老人就医。
那么问题来了:很多养老机构打算跟附近的医疗机构开展合作,合作的重点内容是什么?合作协议应该怎么写?今天我们做个详细的分享,供大家参考。
合作的重点内容
1.老人护理评级管理。
养老机构应当建立入院评估制度,做好老年人健康状况评估,并根据服务协议和老年人的生活自理能力,实施分级分类服务。
评估小组的组成必须有医务人员的参与,没有设立医务室的养老机构,可以和医疗机构联系通过外派医务人员的方式给予相应支持。
2.入住老人健康状况监测。
老人健康状况监测从老人入住养老机构时提交体检报告就已经开始,一般而言,老人申请入住养老机构,必须提交二级医院提供的体检报告。入院护理等级评估的结果将根据申请人的综合健康状况进行分级护理,同时建立健康档案,并根据每年的体检情况和护理等级评估情况补充健康档案。
3.绿色就医通道。
养老机构可以和医疗机构建立老人绿色就医通道合作机制,当养老机构老人生病时,尤其是重大疾病时,可以提请就医直通服务,包括门诊挂号,就医辅助检查,专家特需门诊、住院、手术等预约甚至可以选定医务专家等服务。
4.医务室管理。
一般而言,养老机构内的医务室能够为入住老人提供常见病的预防和治疗,能够提供健康和康复指导服务,对老年多发病及常见病提供诊疗及护理服务,并对老年常见各种急症制订并实施应急预案。医务室成为养老机构入住老人健康保障的第一道防线。医疗机构可以依靠自身强大的医疗资源为养老机构的医务室管理提供专业支持。
5.老人心理健康咨询服务。
心理健康是老年人健康的一个重要方面。养老机构入住老人由于工作与生活的外部环境发生较大变化,容易对心理健康造成较大影响,尤其是当身体健康状况发生较大变化的时候,更容易引发心理疾病。养老机构可以和某些专科医疗机构或心理咨询机构建立合作关系,为老人进行心理咨询辅导,为养老机构内部的医务人员和护理人员提供心理咨询服务培训。
6.医疗护理培训。
医疗护理培训是养老机构和医疗机构合作的重要方面。这种培训是多方面多层次的,包括对养老机构医务人员的专业知识培训、对养老机构护理人员的医疗注意事项培训、对入住老人常见病和慢性病预防和康复知识培训、健康保健常识的讲座等。
合作协议怎么写(示范文本)
下面分享的养老机构与医疗机构合作协议示范文本,按照医疗机构等级划分,共有2个文本。内容很详细,大家细读
养老机构与一级医疗机构医疗服务协议(示范文本)
根据《中华人民共和国合同法》,为了提高养老机构服务质量,甲乙双方本着“服务社会、友爱互助、合作共赢、共图发展”的原则,合作建立以养老机构为平台,以老年人服务需求为纽带,以医疗机构及专业医护团队为支撑的“医养结合”服务创新模式。为维护甲乙双方和养老机构入住老年人的合法权益,经友好协商,达成协议,双方将秉承合约精神和诚信意识共同遵守履行。
第一条 双方基本情况
1.甲方
甲方由     投资兴建,    承接运营管理,  年  月投入运营,是一家依法成立并有效存续的 公办公营(公办民营、公建民营、社会办)的养老机构,许可证号为:    ,许可范围为提供生活照料、康复护理、精神慰藉、安宁疗护、文化娱乐等养老服务。
甲方建筑面积  平方米,服务用房 间,共设置床位 张。甲方现收住服务对象共 人,其中:老年人 名、残疾人 名、其他人员 名。配置服务人员共 人,其中:养老护理员 名、餐饮服务人员 名、医护人员 名。
2.乙方
乙方隶属于    管理,是一所依法成立的   (性质、种类)的  级医疗机构,于 年 月开业运营,医疗机构执业资格许可证编号为  ,主要业务许可范围为     ;特色专科:    。
乙方距离甲方 公里。编制床位 张,配置卫生专业技术人员 人,其中:执业(助理)医师 名、执业护士(师) 名、技士(师) 名、药剂师 名、营养师 名、心理医师 名、康复治疗师 名、院内感染管控人员 名。
第二条 合作主要事项
乙方选派相对固定的、有责任心、有爱心、专业技术好的卫生专业技术人员,在执业许可范围内,为甲方机构的  名(可随人员变动浮动调整)入住人员,提供基本医疗、康复、护理、安宁疗护等服务;指导甲方机构内开展健康教育、合理膳食营养、院内感染控制等相关医疗卫生业务技术。具体医疗服务内容包括:
1.完成基本公共卫生服务。
(1)协助实施健康管理服务。协助甲方为入住老年人和残疾人(简称老年人)建立健康档案(电子病历)及其维护管理。本协议签订之日起  日内,乙方协助甲方为现入住的老年人完成健康档案建立,并与甲方共享健康档案信息。对甲方新入住的老年人,乙方协助甲方在 日内为其建立健康档案,并定期进行维护和更新。
(2)健康教育服务。每年(月)为老年人提供 次个性化的健康教育活动, 次公共课及健康处方服务,并有相应记录。
(3)注射流感疫苗。协调相关部门,为符合条件的老年人申领和免费注射流感疫苗。
(4)按照《国家基本公共卫生服务规范(第三版)》,为提供健康管理、慢性病管理等服务。
(5)结合乙方资质开展中医药健康管理。
2.提供诊疗服务。
(1)老年人在乙方机构内就诊时,为老年人提供优先预约、优先诊疗服务,并针对老年人个性化健康状况和患病情况,实施专业性健康指导、医疗护理、心理干预等,指导康复辅具的应用。
(2)协助甲方为入住老年人必要时提供诊疗及转诊服务。畅通老年人的就医、检查、取药等,探索专门窗口、专门导医、专门渠道机制。建立快速反应机制,为急性期老年人协助提供现场救治。
(3)协助开展抗便秘、导尿、慢性病伤口常规治疗,为老年人提供摆药服务、管道护理、营养配餐等长照护理服务,必要时提供安宁疗护止痛指导、心理指导等一体化服务。
(4)指导甲方机构落实院内感染控制。
(5)指导甲方机构食堂落实合理营养膳食。
(6)结合情况选择性地开展远程指导服务。
(7)探索借助养老照料中心服务平台,辐射开展居家养老入户医疗服务和助医服务。
3.定期到甲方开展医疗巡诊服务。乙方于每周 固定时间,派医护人员为甲方入住服务对象提供巡诊服务,并将巡诊情况记录于健康档案中。为符合条件的慢性病老年人提供长处方,可提供代化验、代购药品等服务,并提供就医、用药指导。指导甲方建立摆药室或药品柜,指导甲方的用药服务及专业化操作,落实“三查七对”协助老人服药。
为保障乙方提供医疗服务工作的顺利开展,甲方需提供必要的符合条件的医疗服务用房  间、指定 名专职(兼职)服务人员提供相关保障,以满足入住对象的基本医疗服务需求和甲方相关医疗卫生业务技术指导需求。
第三条 经费支付
1.甲方每年向乙方支付医疗服务协作经费人民币  万元,主要用于支付乙方人员额外劳务费、交通费等。本协议正式生效之日起10个工作日内,甲方向乙方支付年度总医疗服务协作资金的80%,本协议生效满1年后,  个工作日之内支付剩余医疗服务协作经费。
2. 乙方对甲方入住老年人,应按照北京市基本医疗保险政策规定收取医疗护理费用。
第四条 双方的权利和义务
1.甲方权利、义务
(1)会同乙方明确开展医疗服务的项目、内容、经费支付等问题,通过平等协商形式与入住服务对象达成一致,并将权责内容明确写入《养老机构服务协议》或协议附件。
(2)遵循分级诊疗原则,本着服务对象自愿原则,协助对本机构入住老年人医疗保险定点转到乙方,将乙方作为首诊医院。
(3)主动配合乙方工作开展,向机构内入住老年人说明与乙方的协作目的和情况,并协助及时向乙方提供与老年人健康相关的信息、资料,以便乙方真实、全面地了解入住老年人的身体健康状况。
(4)在养老机构不宜开展的医疗项目,由甲方协调组织服务对象至医疗机构获得相应服务。在乙方巡诊开展医疗服务时,提供必要的场所和设施。积极参与、配合乙方开展的与医疗服务内容相关的各种活动,协助乙方执行制定的医疗、护理、康复方案,并对乙方的建议给予反馈。
(5)在乙方的指导下,安排专(兼)职人员对慢性病患者开展非医疗性日常护理、康复锻炼及遵医嘱帮助老人服药。
(6)在乙方技术指导下,安排专(兼)职人员开展养老机构院内感染控制、服务对象合理营养膳食、身心健康干预等服务;遵守乙方的各项医疗制度。
(7)乙方为甲方机构内老年人提供医疗服务期间产生的医疗费用,由甲方机构内老年人自行承担,甲方承担监督职责。在产生争议时,甲方机构应予以协助解决。
  (8)确保乙方医护人员在执业活动中,人格尊严、人身安全不受侵犯。
(9)乙方提供医疗服务时必须由甲方工作人员陪同,出现需要征求患者及家属意见而无法取得或及时取得的情形下,甲方有义务第一时间联系家属或公安机关,保证医疗服务的顺利进行。
(10)甲方发现养老机构出现传染病病例时,按照相关规定,及时上报并妥善处置。
(11)按照本协议的约定向乙方支付医疗服务协作资金。
(12)本协议约定的甲方其他权利和义务。
2.乙方权利、义务
(1)在乙方执业许可的业务范围内,依法为甲方机构入住老年人提供基本医疗卫生服务和可及的个性化健康服务。
(2)乙方医护人员依法享有国家规定的福利待遇、补贴及医疗服务协作资金。
(3)乙方为甲方提供医疗服务要设立专门巡诊医疗团队,团队中必须至少有1名医生和1名护士。医生需具备5年以上工作经验或主治医师以上职称,护士需具备5年以上工作经验或护师以上职称。每个团队负责人和甲方保持联系。
(4)定期派出医护人员开展医疗巡诊服务,如有变动,提前一天和甲方沟通调节时间,并和甲方随时保持联系。  
(5)为切实做好医疗服务风险防范工作,乙方为巡诊医疗团队成员办理《意外综合险》、《第三方护理责任险》、《医责险》等保险。同时在巡诊医疗服务过程中及时向老年人说明情况并签订《知情同意书》,降低医疗纠纷风险。
(6)乙方医护人员为甲方入住对象进行医疗服务前,必须向其本人或家属交待检查的必要性及注意事项、利弊关系,在本人或家属充分理解的基础上,让其自主选择,充分尊重甲方入住对象的知情权及选择权,合理进行诊疗和转诊服务。(入住对象无行为能力的,需征求家属同意或由甲方同意)
(7)本协议约定的乙方其他权利和义务。
第五条 违约责任
1.甲方违约责任
(1)因甲方原因影响乙方进行医疗服务项目,甲方在未经乙方同意的情况与第三方签订医疗服务协议,导致乙方医疗服务无法正常进行的,乙方有权利终止合作。
(2)因甲方原因造成乙方派出的医护人员人身、财产遭受损害的,甲方应承担赔偿责任。
2.乙方违约责任
(1)诊疗过程中发生的医疗纠纷,按照《医疗事故处理条例》等相关法律、法规规定处理。
(2)乙方未按照协议规定提供服务、违规运营、甲方入住服务对象满意率低的,甲方有权利终止合作。
第六条 争议解决
本协议履行过程中发生的任何纠纷,甲乙双方应友好协商解决。协商不成的,任何一方有权向乙方所在地人民法院提起诉讼。
第七条 保密条款
1.甲乙双方在本协议履行过程中知悉对方的任何商业信息秘密、技术信息秘密均负有保密义务,未经对方许可,任何一方在任何时候均不得向第三方披露对方的商业(含入住老人的个人信息)及技术秘密。任何一方违反本条规定的,应全额赔偿因此遭受的全部直接和间接损失。
2.本协议终止后,双方仍需履行本条款的保密义务。
第八条 不可抗力
除非协议中另有约定,不可抗力是指协议双方都不可预见、不可避免、不能克服的超出认识控制和防范能力的事件,包括地震、洪水、风灾、旱灾、战争、暴乱、骚乱、政府行为等,该事件妨碍、影响或延误任何一方根据协议履行其全部或部分义务。因不可抗力事件致使协议的部分或全部不能履行或延迟履行,则双方于彼此间不承担任何违约责任。
第九条 协议变更、解除、延续
1.甲方或乙方有一方提出变更或终止协议的,需提前60天向对方提出正式书面告知,并向主管民政部门、卫生计生部门报备,并说明具体情况。
2.变更或终止合作时,不得损害甲方入住服务对象的合法利益,并做好服务对象医疗服务资料交接和关系转接。
3.发生以下情况之一的,甲方有权单方终止协议:
(1)乙方未按本协议提供医疗服务,甲方入住对象普遍反映强烈,经甲方向乙方提出书面改进意见,30天内拒不改正的。
(2)甲方入住对象对乙方医疗服务满意率连续3个季度低于60%。
(3)发生乱设名目、乱收费,过度医疗;医疗行为不公开不透明,侵害老年人及家属的知情权、选择权;违反老年人及家属的意愿强行医疗行为,向老年人推销、兜售保健品、营养品等现象,经甲方向乙方提出书面改进意见,30天内拒不改正的。
4.发生以下情况之一的,乙方有权单方终止协议:
(1)甲方未按协议支付医疗服务协作资金,经乙方催缴30日内仍未支付的。
(2)严重阻碍、干扰、不配合乙方正常医疗服务行为,经乙方提出拒不改正的。
5.本协议到期后,经考核和调查评估甲方入住服务对象满意率在80%以上的,经公平协商和条款修订,乙方可优先取得续签合作协议的资格,双方续签合作协议。
6.医疗服务具体项目目录见附件文本。情形变迁时,任何一方认为有必要,经双方协商同意可订立补充条款。
第十条 其他
1.本协议有效期为 年,自 年 月 日起,至 年 月 日止。
2.附件《养老机构和医疗机构协议医疗服务项目参考目录》是本协议的组成部分,与本协议具有同等法律效力。
3.如有未尽事宜,甲乙双方另行协商签署补充协议,补充协议与本协议具有同等法律效力。
4.本协议一式五份,甲乙双方各执一份,报主管民政、卫生计生部门各一份,在甲方养老机构内显著位置公开一份,自甲乙双方签字盖章之日起生效。
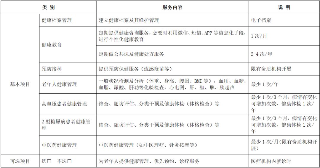
附件:养老机构和医疗机构协议医疗服务项目参考目录(点击查看大图)
养老机构与二级以上医疗机构医疗服务协议(示范文本)
根据《中华人民共和国合同法》,为了提高养老机构服务质量,甲乙双方本着“服务社会、友爱互助、合作共赢、共图发展”的原则,合作建立以养老机构为平台,以老年人服务需求为纽带,以医疗机构及专业医护团队为支撑的“医养结合”服务创新模式。为维护甲乙双方和养老机构入住老年人的合法权益,经友好协商,达成协议,双方将秉承合约精神和诚信意识共同遵守履行。
第一条 双方基本情况
1.甲方
甲方由  投资兴建,  承接运营管理, 年 月投入运营,是一家依法成立并有效存续的公办公营(公办民营、公建民营、社会办)的养老机构,许可证号为  ,许可范围为提供生活照料、康复护理、精神慰藉、安宁疗护、文化娱乐等养老服务。
甲方建筑面积  平方米,服务用房 间,共设置床位 张。甲方现收住服务对象共 人,其中:老年人 名、残疾人 名、其他人员 名。配置服务人员共 人,其中:养老护理员 名、餐饮服务人员 名、医护人员 名。
2.乙方
乙方隶属于  管理,是一所依法成立的  (性质、种类)的  级医疗机构,于 年 月开业运营,医疗机构执业资格许可证编号为  ,主要业务许可范围为  ;特色专科:  。
乙方距离甲方 公里。编制床位 张,配置卫生专业技术人员 人,其中:执业(助理)医师 名、执业护士(师) 名、技士(师) 名、药剂师 名、营养师 名、心理医师 名、康复治疗师 名、院内感染管控人员 名。
第二条  合作主要事项
乙方选派相对固定的、有责任心、有爱心、专业技术好的卫生专业技术人员,在执业许可范围内,为甲方机构的 名(可随人员变动浮动调整)入住人员,提供基本医疗、康复、护理、安宁疗护等服务;指导甲方机构内开展健康教育、合理膳食营养、院内感染控制等相关医疗卫生业务技术。具体医疗服务内容包括:
1.完成基本公共卫生服务。
(1)协助实施健康管理服务。协助甲方为入住老年人和残疾人(简称老年人)建立健康档案(电子病历)及其维护管理。本协议签订之日起  日内,乙方协助甲方为现入住的老年人完成健康档案建立,并与甲方共享健康档案信息。对甲方新入住的老年人,乙方协助甲方在 日内为其建立健康档案,并定期进行维护和更新。
(2)健康教育服务。每年(月)为老年人提供  次个性化的健康教育活动,  次公共课及健康处方服务,并有相应记录。
(3)注射流感疫苗。协调相关部门,为符合条件的老年人申领和免费注射流感疫苗。
(4)按照《国家基本公共卫生服务规范(第三版)》,为提供健康管理、慢性病管理等服务。
(5)结合乙方资质开展中医药健康管理。
2.提供诊疗服务。
(1)老年人在乙方机构内就诊时,为老年人提供优先预约、优先诊疗服务。并针对老年人个性化健康状况和患病情况,实施专业性健康指导、医疗护理、心理干预等,指导康复辅具的应用。
(2)为老年人提供分诊及转诊服务。为急性期老年人开辟绿色就医通道,建立快速反应机制,争取老年人应急黄金救援时间,提供应急分诊及协助转诊服务。畅通老年人的就医、检查、取药等,探索专门窗口、专门导医、专门渠道机制。
(3)每季度组织  次义诊服务。由乙方派出相应专家,为甲方入驻服务对象开展慢病指导,视情调整处方用药、疑难重症会诊,开展健康教育等服务。
(4)开展抗便秘、导尿、慢性病伤口常规治疗,为老年人提供摆药服务、管道护理、营养配餐等长照护理服务,定期提供止痛指导、心理指导等安宁疗护一体化服务。
(5)开展疾病预防和健康知识宣传。
(6)符合条件的签约后开展康复管理。
(7)指导甲方落实院内感染控制。
(8)指导甲方食堂落实合理营养膳食。
(9)开展远程指导服务。
(10)探索借助养老照料中心服务平台,辐射开展居家养老入户医疗服务和助医服务。
(11)探索利用养老机构护养型床位开展老年疾病(手术)康复期转接工作。
3.定期到甲方开展医疗巡诊服务。乙方于每周  固定时间,派医护人员为甲方入住服务对象提供巡诊服务,并将巡诊情况记录于健康档案中。为符合条件的慢性病老年人提供长处方,可提供代化验、代购药品等服务,并提供就医、用药指导。指导甲方建立摆药室或药品柜,指导甲方的用药服务及专业化操作,落实“三查七对”协助老人服药。
为保障乙方提供医疗服务工作的顺利开展,甲方需提供必要的符合条件的医疗服务用房  间、指定 名专职(兼职)服务人员提供相关保障,以满足入住对象的基本医疗服务需求和甲方相关医疗卫生业务技术指导需求。
第三条 经费支付
1.甲方每年向乙方支付医疗服务协作经费人民币  万元,主要用于支付乙方人员额外劳务费、交通费等。本协议正式生效之日起10个工作日内,甲方向乙方支付年度总医疗服务协作资金的80%,本协议生效满1年后,  个工作日之内支付剩余医疗服务协作经费。
2.乙方对甲方入住老年人,应按照北京市基本医疗保险政策规定收取医疗护理费用。
第四条 双方的权利和义务
1.甲方权利、义务
(1)会同乙方明确开展医疗服务的项目、内容、经费支付等问题,通过平等协商形式与入住服务对象达成一致,并将权责内容明确写入《养老机构服务协议》或协议附件。
(2)遵循分级诊疗原则,本着服务对象自愿原则,协助对本机构入住老年人医疗保险定点转到乙方,将乙方做为首诊医院。
(3)主动配合乙方工作开展,向机构内入住老年人说明与乙方的协作目的和情况,并协助及时向乙方提供与老年人健康相关的信息、资料,以便乙方真实、全面地了解入住老年人的身体健康状况。
(4)在养老机构不宜开展的医疗项目,由甲方协调组织服务对象至医疗机构获得相应服务。在乙方巡诊开展医疗服务时,提供必要的场所和设施。积极参与、配合乙方开展的与医疗服务内容相关的各种活动,协助乙方执行制定的医疗、护理、康复方案,并对乙方的建议给予反馈。
(5)在乙方的指导下,安排为专(兼)职人员对慢性病患者开展非医疗性日常护理、康复锻炼及遵医嘱帮助老人服药。
(6)在乙方技术指导下,安排专(兼)职人员开展养老机构院内感染控制、服务对象合理营养膳食、身心健康干预等服务;遵守乙方的各项医疗制度。
(7)乙方为甲方机构内老年人提供医疗服务期间产生的医疗费用,由甲方机构内老年人自行承担,甲方承担监督职责。在产生争议时,甲方机构应予以协助解决。
(8)确保乙方医护人员在执业活动中,人格尊严、人身安全不受侵犯。
(9)乙方提供医疗服务时必须由甲方工作人员陪同,出现需要征求患者及家属意见而无法取得或及时取得的情形下,甲方有义务第一时间联系家属或公安机关,保证医疗服务的顺利进行。
(10)甲方发现养老机构出现传染病病例时,按照相关规定,及时上报并妥善处置。
(11)按照本协议的约定向乙方支付医疗服务协作资金。
(12)本协议约定的甲方其他权利和义务。
2.乙方权利、义务
(1)在乙方执业许可的业务范围内,依法为甲方机构入住老年人提供基本医疗卫生服务和可及的个性化健康服务。
(2)乙方医护人员依法享有国家规定的福利待遇、补贴及医疗服务协作资金。
(3)乙方为甲方提供医疗服务要设立专门巡诊医疗团队,团队中必须至少有1名医生和1名护士。医生需具备5年以上工作经验或主治医师以上职称,护士需具备5年以上工作经验或护师以上职称。每个团队负责人和甲方保持联系。
(4)定期派出医护人员开展医疗巡诊服务,如有变动,提前一天和甲方沟通调节时间,并和甲方随时保持联系。  
(5)为切实做好医疗服务风险防范工作,乙方为巡诊医疗团队成员办理《意外综合险》、《第三方护理责任险》、《医责险》等保险。同时在巡诊医疗服务过程中及时向老年人说明情况并签订《知情同意书》,降低医疗纠纷风险。
(6)乙方医护人员为甲方入住对象进行医疗服务前,必须向其本人或家属交待检查的必要性及注意事项、利弊关系,在本人或家属充分理解的基础上,让其自主选择,充分尊重甲方入住对象的知情权及选择权,合理进行诊疗和转诊服务。(入住对象无行为能力的,需征求家属同意或由甲方同意)
(7)本协议约定的乙方其他权利和义务。
第五条 违约责任
1.甲方违约责任
(1)因甲方原因影响乙方进行医疗服务项目,甲方在未经乙方同意的情况与第三方签订医疗服务协议,导致乙方医疗服务无法正常进行的,乙方有权利终止合作。
(2)因甲方原因造成乙方派出的医护人员人身、财产遭受损害的,甲方应承担赔偿责任。
2.乙方违约责任
(1)诊疗过程中发生的医疗纠纷,按照《医疗事故处理条例》等相关法律、法规规定处理。
(2)乙方未按照协议规定提供服务、违规运营、甲方入住服务对象满意率低的,甲方有权利终止合作。
第六条 争议解决
本协议履行过程中发生的任何纠纷,甲乙双方应友好协商解决。协商不成的,任何一方有权向乙方所在地人民法院提起诉讼。
第七条 保密条款
1.甲乙双方在本协议履行过程中知悉对方的任何商业信息秘密、技术信息秘密均负有保密义务,未经对方许可,任何一方在任何时候均不得向第三方披露对方的商业(含入住老人的个人信息)及技术秘密。任何一方违反本条规定的,应全额赔偿因此遭受的全部直接和间接损失。
2.本协议终止后,双方仍需履行本条款的保密义务。
第八条 不可抗力
除非协议中另有约定,不可抗力是指协议双方都不可预见、不可避免、不能克服的超出认识控制和防范能力的事件,包括地震、洪水、风灾、旱灾、战争、暴乱、骚乱、政府行为等,该事件妨碍、影响或延误任何一方根据协议履行其全部或部分义务。因不可抗力事件致使协议的部分或全部不能履行或延迟履行,则双方于彼此间不承担任何违约责任。
第九条 协议变更、解除、延续
1.甲方或乙方有一方提出变更或终止协议的,需提前60天向对方提出正式书面告知,并向主管民政部门、卫生计生部门报备,并说明具体情况。
2.变更或终止合作时,不得损害甲方入住服务对象的合法利益,并做好服务对象医疗服务资料交接和关系转接。
3.发生以下情况之一的,甲方有权单方终止协议:
(1)乙方未按本协议提供医疗服务,甲方入住对象普遍反映强烈,经甲方向乙方提出书面改进意见,30天内拒不改正的。
(2)甲方入住对象对乙方医疗服务满意率连续3个季度低于60%。
(3)发生乱设名目、乱收费,过度医疗;医疗行为不公开不透明,侵害老年人及家属的知情权、选择权;违反老年人及家属的意愿强行医疗行为,向老年人推销、兜售保健品、营养品等现象,经甲方向乙方提出书面改进意见,30天内拒不改正的。
4.发生以下情况之一的,乙方有权单方终止协议:
(1)甲方未按协议支付医疗服务协作资金,经乙方催缴30日内仍未支付的。
(2)严重阻碍、干扰、不配合乙方正常医疗服务行为,经乙方提出拒不改正的。
5.本协议到期后,经考核和调查评估甲方入住服务对象满意率在80%以上的,经公平协商和条款修订,乙方可优先取得续签合作协议的资格,双方续签合作协议。
6.医疗服务具体项目目录见附件文本。情形变迁时,任何一方认为有必要,经双方协商同意可订立补充条款。
第十条 其他
1.本协议有效期为 年,自 年 月 日起,至 年 月 日止。
2.附件《养老机构和医疗机构协议医疗服务项目参考目录》是本协议的组成部分,与本协议具有同等法律效力。
3.如有未尽事宜,甲乙双方另行协商签署补充协议,补充协议与本协议具有同等法律效力。
4.本协议一式五份,甲乙双方各执一份,报主管民政、卫生计生部门各一份,在甲方养老机构内显著位置公开一份,自甲乙双方签字盖章之日起生效。
附件:养老机构和医疗机构协议医疗服务项目参考目录(点击查看大图)



本帖子中包含更多资源

您需要 登录 才可以下载或查看,没有帐号?马上注册

x
分享到:  QQ好友和群QQ好友和群 QQ空间QQ空间 腾讯微博腾讯微博 腾讯朋友腾讯朋友
收藏收藏 转播转播 分享分享 分享淘帖 支持支持 反对反对
回复

使用道具 举报

您需要登录后才可以回帖 登录 | 马上注册

本版积分规则

QQ|手机版 - 小黑屋 - Archiver - 护理之声--医疗护理职业交流中心—广西护理之声管理咨询有限公司

Copyright © 2012-2015   护理之声(http://www.zghlzs.com)   版权所有   All Rights Reserved.

若有转载或文章版权问题,请与我们联系,我们将尽快处理 E-mail: zhonggo123@163.com

本网名称及标识均在国家版权商标部门注册,原创图文保护知识产权

举报电话:李老师 15802485829 微信: lizanw20

QQ号客服:63449363 雨蓓老师 370294532 程老师

Powered by Discuz! X3.2   技术支持:护理之声   桂ICP备18012132号-1  

快速回复 返回顶部 返回列表